原创 合一智控 合一智控 2024年07月22日 13:00 广东2024年7月8日,北京市发展和改革委员会正式公示了《北京市节能技术产品推荐目录(2024年本)》,其中,深圳合一智控科技有限公司全栈自研的面向使用者行为的边缘自控建筑节能管理系统成功入选,成为北京市发改委推荐的28项节能技术产品之一。该目录是北京市发改委为面向全市征集,并经专家组评审后形成,旨在发挥节能是“第一能源”作用,促进能效水平提升,涵盖建筑围护结构、供热锅炉系统、空调通风系统、照明和采光系统、电力电气技术、数据中心绿色节能技术、智慧能源管理系统、新能源及可再生能源利用技术、综合节能技术、工业节能技术等多个类目,包括格力电器、清华同方等28个单位技术。《北京市节能技术产品推荐目录(2024年本)》(节选)以“用科技呵护人与自然”为使命,合一智控致力于用边缘自控技术推动打造面向未来的AI驱动的智慧节能空间,目前已入选了国家发改委国家节能中心推荐的全国22项重点节能案例和广东省能源局、北京市发改委、深圳市发改委发布的技术产品推荐目录,获得了多方权威认可。(图/文:深圳合一)
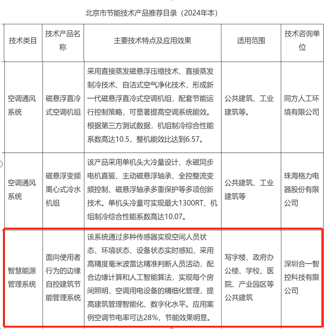
2024年7月8日,北京市发展和改革委员会正式公示了《北京市节能技术产品推荐目录(2024年本)》,其中,深圳合一智控科技有限公司全栈自研的面向使用者行为的边缘自控建筑节能管理系统成功入选,成为北京市发改委推荐的28项节能技术产品之一。
《北京市节能技术产品推荐目录(2024年本)》(节选)